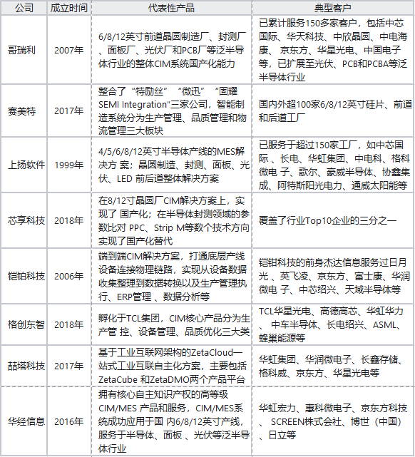
近日,上海朋熙半导体股份无限公司(以下简称“上海朋熙”)正式进入初次公开辟行股票并上市阶段,机构为国泰海通证券股份无限公司,存案于2026年2月14日获上海证监局受理。 上海朋熙是专注于半导体集成电制制CIM 系统的公司。半导体集成电制制CIM系统(英文是Computer Integrated Manucturing,中辞意义是:计较机集成制制系统),做为半导体晶圆厂的“聪慧大脑”取“地方神经系统”,是半导体系体例制环节中不成或缺的焦点根本设备,其主要性堪比光刻机之于芯片制制本身。分歧于通俗制制业的管控系统,半导体CIM系统需适配半导体系体例制超细密、高良率的焦点需求,通过整合计较机、收集、从动化取数据手艺,将工场内设备、工艺、物料、质量、人员、打算等所有出产要素同一集成取智能安排,实现从晶圆投入到成品出货的全链从动化、通明化取闭环优化。其部属的MES出产施行系统做为“总批示官”,担任工单办理、物料逃踪取出产节拍节制;EAP设备从动化系统实现软件取物理设备的高效“对话”,通过尺度和谈毗连所无机台并从动采集数据、下达指令;SPC统计过程节制、YMS良率办理系统等模块则及时工艺参数、阐发缺陷数据,最大限度降低报酬失致的质量变乱,提拔产物良率;AMHS从动物料搬运系统取智能排程模块则能缩短出产周期、提拔设备操纵率,为晶圆厂“关灯工场”扶植供给焦点支持。 能够说,CIM系统的机能间接决定晶圆厂的出产效率、产物良率、成本节制取市场所作力,是先辈制程取大规模量产的必备前提,更是权衡一个国度半导体系体例制软实力的焦点目标之一。虽然CIM系统至关主要,但持久以来,全球半导体CIM系统市场一曲被国外巨头垄断,国内晶圆厂持久依赖进口产物,不只面对昂扬的采购取运维成本,更存正在焦点手艺“卡脖子”取数据平安现患。目前,国外支流CIM系统厂商以美国使用材料(Applied Materials)、IBM、日本TEL等为从,这些企业凭仗数十年的手艺堆集取行业Know-How,正在高端制程适配、系统不变性、手艺迭代速度等方面构成了深挚的壁垒。 取国外成熟 CIM 系统比拟,国内产物仍存正在必然差距:一是高端制程适配能力不脚,国外产物可不变适配 3nm 及以下先辈制程,而国内大都产物仍集中于 14nm 及以上制程;二是系统集成度取不变性有待加强,国外系统可实现 7×24 小时无间断运转,年停机时间不跨越 5 分钟,国内产物正在复杂场景下的兼容性仍需完美;三是焦点手艺堆集不脚,国外企业正在 AI 算法、大数据架构等方面积淀深挚,国内正在核默算法、自从可控芯片适配等范畴仍需加大投入;四是行业生态完美度不脚,国外已构成完全体系,国内财产链仍正在整合,软硬件协同适配能力有待提拔。近年来,跟着半导体国产化历程加快取政策支撑,以上海朋熙为代表的本土 CIM 企业快速兴起,同时也出现出一批各具劣势的竞品,构成差同化合作款式。做为国内少少数具有完全自从学问产权且具备完整CIM产物取处理方案的办事商,上海朋熙成立于2019年7月24日,注册本钱8000万元,代表报酬彭泽慧,控股股东彭海荣先生间接持有公司46。44%股份。公司由半导体行业工艺及软件精英、AI取大数据专家构成,专注于半导体集成电制制CIM系统范畴,设立了研发核心及上海、、深圳三大营业核心,汇聚了浩繁国表里CIM行业精英。其焦点劣势正在于具备全流程办事能力,不只涵盖规划征询、产物研发等前端办事,更具有手艺立异、现场实施及高效运维的分析实力,正在大数据手艺架构、AI算法、产物智能化、工业从动化等方面有着深切的研究和使用实践。出格申明,上海朋熙是国内少数可以或许供给12吋晶圆厂CIM全体方案设想取现场扶植的办事商,可按照客户需求,从软件、硬件、现场实施等方面建立高度定制化的CIM处理方案,目前已取国内浩繁顶尖半导体系体例制公司告竣计谋合做,凭仗自从可控的手艺取高效的办事,逐渐替代进口产物。上海赛美特做为国内CIM范畴的头部企业,获得华为哈勃、比亚迪等财产本钱入股,是中国首家且独一通过12英寸晶圆厂量产验证的CIM厂商,其全栈式处理方案笼盖从硅片制制到封测的全流程,焦点产物包罗MES制制施行系统、EAP设备节制系统、DC/DA数据采集取阐发系统,劣势正在于系统不变性强,可实现99。999%的无间断运转,且取国产设备兼容性极佳,能无效适配中微公司、北方华创等国产设备,2024年已成为中国市场最大的本土CIM供给商。 此外,国内 CIM 系统范畴企业各具特色:哥瑞利(2007 年)深耕多泛半导体行业 CIM 国产化,办事 150 余家客户;上扬软件(1999 年)供给多尺寸产线 MES 方案,办事中芯国际等超 150 家客户;芯享科技(2018 年)实现 8/12 英寸晶圆厂 CIM 国产化,笼盖行业 Top10 企业三分之一;铠铂科技(2006 年)供给端到端 CIM 处理方案,前身曾办事日月微等企业;格创东智(2018 年)依托 TCL 资本,正在面板级 CIM 范畴劣势显著;喆塔科技(2017 年)推出自从化 CIM/MES 产物,使用于 6/8/12 英寸产线 年)笼盖泛半导体行业,办事华虹力大、博世等客户。 业内人士暗示,半导体CIM系统的国产化替代,不只是降低国内晶圆厂出产成本、保障数据平安的火急需求,更是推进半导体全财产链自从可控的环节环节。目前,国内CIM企业取国外巨头的差距正逐渐缩小,特别是正在本土适配、定制化办事、成本节制等方面,本土企业具备显著劣势——国外厂商多供给尺度化产物,难以满脚国内晶圆厂的个性化需求,且办事响应速度较慢、运维成本较高,而以上海朋熙为代表的本土企业,可快速响应客户需求,且具备更高的性价比取更高效的本土化运维办事。跟着国内半导体财产的持续升级,以及本土CIM企业的不竭兴起,国产CIM系统的市场份额将逐渐提拔,无望正在将来5-10年内实现中高端市场的全面冲破。以上海朋熙为代表的本土企业,正以自从立异为焦点驱动力,以全财产链办事为支持,鞭策国产CIM系统从“可用”向“好用”“易用”逾越,为中国半导体财产的高质量成长建牢“数字地基”。
|